通知公告

通知公告

当前位置: 首页 >> 通知公告 >> 正文

OK138太阳集团2024年同等学力人员申请硕士学位招生简章

发布日期:2024-12-26    作者:     来源:     点击:

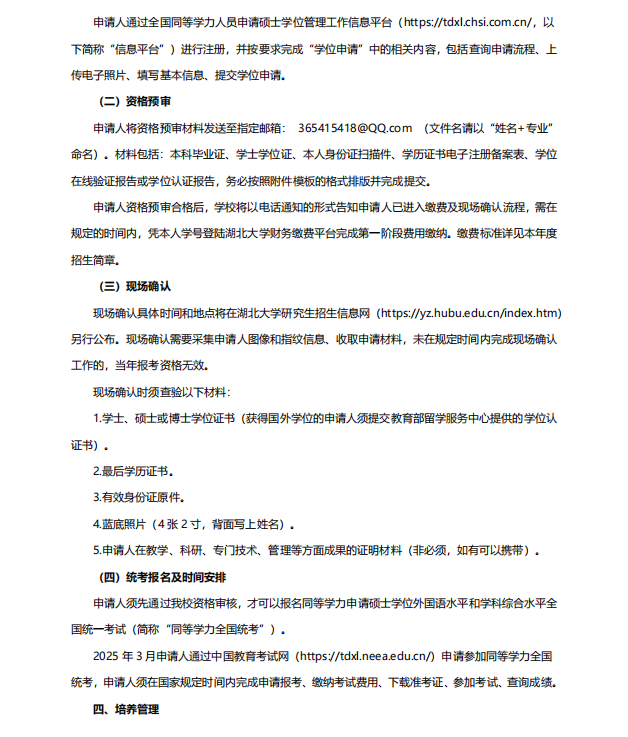
undefined

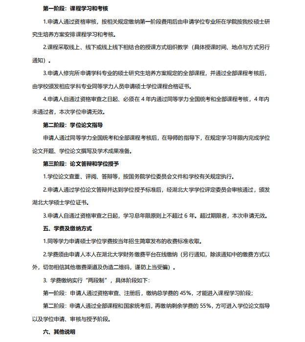
undefined

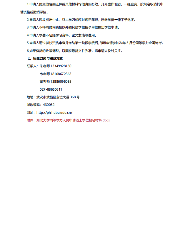
undefined

undefined



上一条:OK138太阳集团(101)2025年博士研究生招生工作实施细则

下一条:OK138太阳集团2023-2024学年研究生学业奖学金评选办法